DVP04DA-S là mô đun đầu ra tương tự (analog) nhận 4 điểm đầu vào số 14 bit và chuyển đổi tín hiệu số thành 4 tín hiệu đầu ra tương tự (điện áp hoặc dòng điện). DVP04DA-S dùng cho Các dòng PLC Slim như DVP10SX, DVP-12SA2, DVP14SS2, DVP28SV ,DVP12SE và các dòng PLC DVP10MC11T, DVP15MC...PLC Delta có thể đọc dữ liệu từ DVP04DA-S/DVP04DA-S2 hoặc ghi dữ liệu vào DVP04DA-S bằng lệnh FROM/TO. Có 49 CR (thanh ghi điều khiển) trong mô-đun và mỗi thanh ghi có 16 bit.
Người dùng có thể chọn đầu ra điện áp hoặc dòng điện thông qua việc đấu nối dây điện. Dải điện áp đầu ra là 0V ~ +10VDC (độ phân giải là 2,5mV). Phạm vi dòng điện là 0mA ~ 20mA (độ phân giải là 5μA).
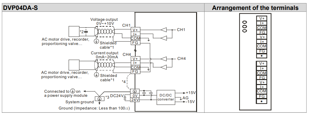
Sơ đồ đấu nối module DVP04DA-S

Thông số kỹ thuật module DVP04DA-S
- 04 ngõ ra analog cho mỗi 1 module
- Nguồn cấp 24VDC (20.4VDC ~ 28.8VDC) (-15% ~ +20%), 2W
- Dải đầu ra điện áp 0~10V độ phân giải 12 bit, dòng điện 0~20mA độ phân giải 12 bit
- Nếu các mô-đun DVP04DA-S được kết nối với PLC, các mô-đun này được đánh số từ 0 – 7. 0 là gần nhất và 7 là xa nhất với PLC. Mỗi 1 plc ghép 8 mô-đun là tối đa và chúng không chiếm bất kỳ điểm I/O digital nào của PLC.
- Điều kiện Vận hành: Nhiệt độ 0°C ~ 55°C, độ ẩm 5 ~ 95%, ô nhiễm độ 2
- Bảo quản: Nhiệt độ -25°C ~ 70°C , độ ẩm 5 ~ 95%
- Tiêu chuẩn Chống rung/chống sốc: IEC61131-2, IEC68-2-6 (TEST Fc)/IEC61131-2 & IEC68-2-27 (TEST Ea)


Bình luận