DVP06XA-S2 ( DVP-06XA) là mô đun 4 đầu vào 2 đầ đầu ra tương tự (analog). Với đầu vào DVP06XA-S2 nhận 4 điểm đầu vào analog ( dòng điện hoặc điện áp) và chuyển đổi thành tín hiệu số (12bit). Ở đầu ra DVP06XA-S2 nhận 2 tín hiệu số 12 bít và chuyển đổi thành 2 đầu ra analog ( dòng điện hoặc điện áp)
DVP06XA-S2 dùng cho Các dòng PLC Slim như DVP10SX, DVP-12SA2, DVP14SS2, DVP28SV ,DVP12SE và các dòng PLC DVP10MC11T, DVP15MC...Có 49 CR (thanh ghi điều khiển) trong mô-đun và mỗi thanh ghi có 16 bit. PLC Delta có thể đọc dữ liệu từ DVP06XA-S2 hoặc ghi dữ liệu vào DVP06XA-S bằng lệnh FROM/TO.
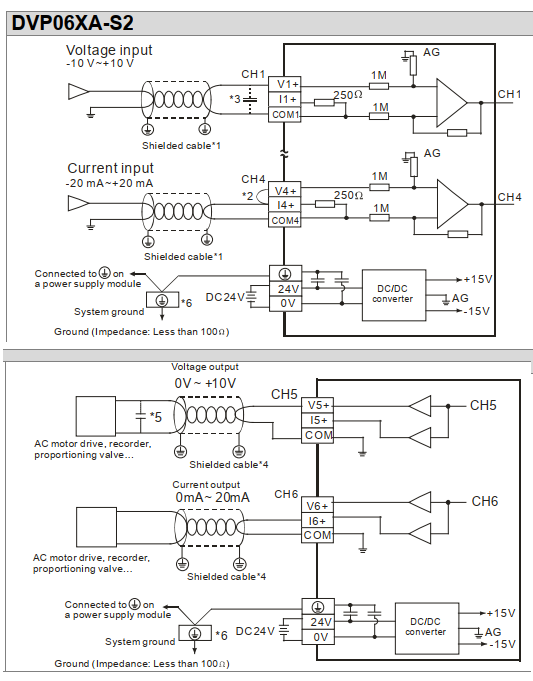
Người dùng có thể chọn đầu vào và đầu ra điện áp hoặc dòng điện thông qua việc đấu nối dây điện. Dải điện áp đầu ra là 0V ~ +10VDC (độ phân giải là 2,5mV). Phạm vi dòng điện là 0mA ~ 20mA (độ phân giải là 5μA). Dải điện áp đầu vào là ±10VDC (độ phân giải là 1,25mV). Phạm vi đầu dòng điện là ±20mA (độ phân giải là 5μA).
Sơ đồ đấu nối module DVP06XA-S2

Thông số kỹ thuật module DVP06XA-S2 DVP-06XA
- Mỗi 1 module DVP-06XA có 4 ngõ vào analog, 2 ngõ ra Analog
- Nguồn cấp 24VDC (20.4VDC ~ 28.8VDC) (-15% ~ +20%), 2W
- Dải đầu vào điện áp ±10V độ phân giải 14 bit, dòng điện ±20mA độ phân giải 13 bit
- Dải đầu ra điện áp 0~10V độ phân giải 12 bit, dòng điện 0~20mA độ phân giải 12 bit
- Khi kết nối mô-đun DVP06XA-S2 tới PLC, các mô-đun này được đánh số từ 0 – 7. 0 là gần nhất và 7 là xa nhất với PLC. Mỗi 1 plc ghép được tối đa 8 mô-đun và chúng không chiếm bất kỳ điểm I/O digital nào của PLC.
- Điều kiện Vận hành: Nhiệt độ 0°C ~ 55°C, độ ẩm 5 ~ 95%, ô nhiễm độ 2
- Bảo quản: Nhiệt độ -25°C ~ 70°C , độ ẩm 5 ~ 95%
- Tiêu chuẩn Chống rung/chống sốc: IEC61131-2, IEC68-2-6 (TEST Fc)/IEC61131-2 & IEC68-2-27 (TEST Ea)


Bình luận